咨詢項目簡介
一、項目簡介
? ? ???根據《中華人民共和國安全生產法》《中共中央 國務院關于推進安全生產領域改革發展的意見》有關要求,推進安全生產標準化建設是落實企業安全生產主體責任的治本之策和長效機制,安法修正案將加強安全生產標準化建設作為生產經營單位主要負責人的法定職責。海委認真落實黨中央、國務院和水利部關于推進安全生產標準化建設的工作部署,委屬水管單位先后通過水利部安全生產標準化達標評審,安全生產管理水平有了較大提升。水利部近期部務會審查通過的《水利安全生產標準化達標單位動態管理的實施意見》即將印發實施,將對水利安全生產達標單位全面實施動態管理,實行分級監督、差異化管理,采取黃牌警示和退出措施。給海委安全生產標準化保持工作提出了新的挑戰,再加上海委基層單位多,工程類型多、管理戰線長、點多面廣、危險源多,機構人員地域分布相對分散,單位人員數量少、職工安全生產業務素質不高等,導致安全生產標準化建設難度大、水平不高,成為制約海委工程安全運行的重要瓶頸。為進一步落實委屬水管單位安全生產主體責任,提升標準化創建質量和持續改進工作,積極探索基層水管單位安全標準化達標建設模式,迫在眉睫。
二、項目目標
通過安全生產標準化建設技術咨詢,面向基層、服務基層,將安全標準化工作分解為若干模塊,針對每個模塊,對照標準化建設要求,進行細化落實。模塊應具備較強的實用性和可操作性,且可復制,促進實現安全管理、操作行為、設備設施和作業環境的標準化,加快委屬基層單位安全生產標準化建設,全面提升基層安全生產管理能力和水平,科學防范和有效遏制水利生產安全事故。
三、項目成果
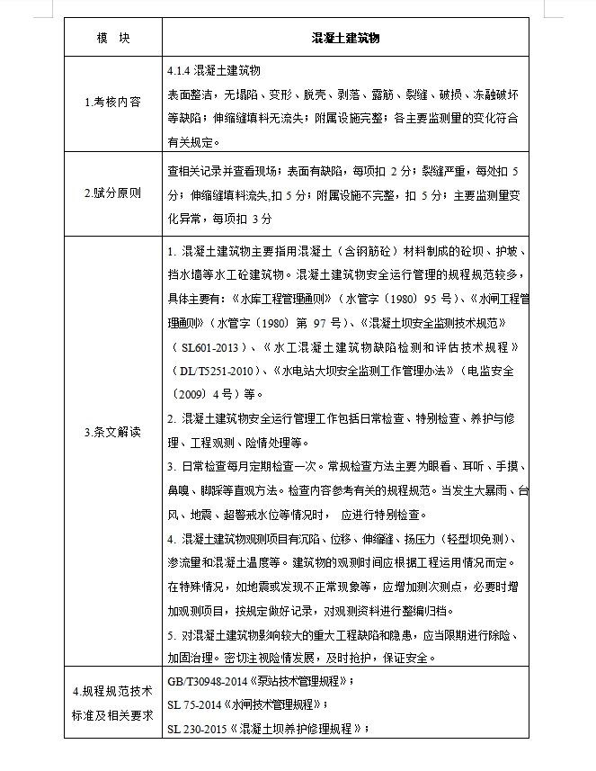
(一)編制《海委安全生產標準化建設模塊手冊》
(二)選取一個典型管理單位進行手冊試點試用,指導該單位開展標準化建設提檔升級,形成一定的標準化建設成果。
四、項目完成時間
2021年3月-10月。
五、現場實施及成果圖片













官方微信公眾號

位置: